Bureau of Emergency Medical Services
Section 25 · Pages 166–173 · 5 tables · includes narrative
Key changes
- Budget increases 35.1% ($9.7M)
- Staffing unchanged at 219 FTE
On this page
Bureau of Emergency Medical Services
Bureau of Emergency Medical Services 
Mission
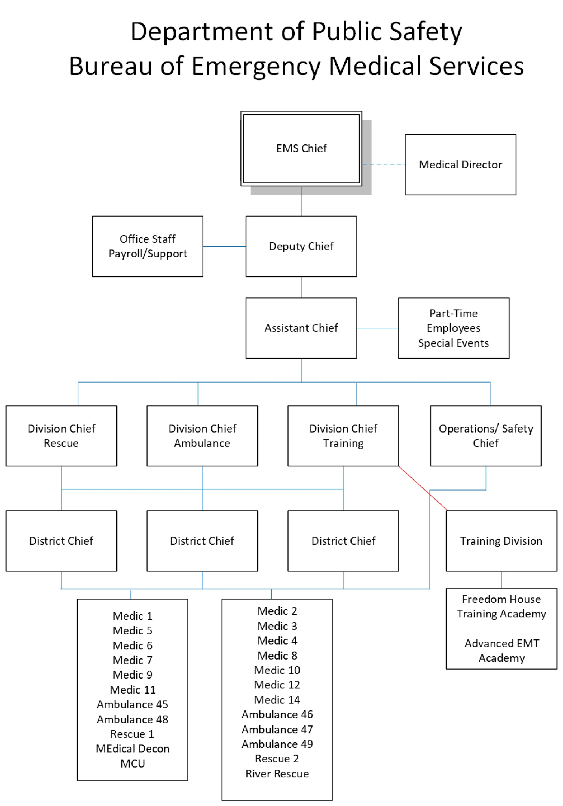
The Pittsburgh Bureau of Emergency Medical Services (EMS) is dedicated to the reduction of morbidity and mortality of residents and visitors through the provision of Advanced and Basic Life Support pre-hospital care, medically directed rescue, and transportation of the ill and injured.
Departmental/Bureau Overview
The Bureau provides advanced and basic life support, pre-hospital care and transportation of the sick and injured through the deployment of thirteen advanced life support ambulances, each staffed by either two Paramedics or one Paramedic and one EMT and/or Advanced EMT. All personnel are certified by the Pennsylvania Department of Health. In addition to the advanced life support units the bureau also staffs a minimum of two, to a maximum of five basic life support ambulances staffed by EMTs and Advanced EMTs. Strategically located throughout the City, the Bureau operates thirteen advanced life support (ALS) and up to five basic life support (BLS) ambulances 24 hours per day when at full staffing capacity. With advanced training and technology, the Bureau of EMS is delivering cutting-edge care by providing new treatment modalities that allow for more effective recognition and treatment of heart attacks, strokes, cardiac arrest, and a number of other life threatening conditions. For patients experiencing ST Elevation Myocardial Infarction (STEMI), EMS has the ability to screen and directly transmit an EKG to the receiving hospital and activate the cardiac cauterization laboratory prior to arrival, greatly reducing the time to definitive treatment. The Bureau of EMS also provides integrated medically-directed rescue for vehicle accidents, industrial accidents, high and low angle rope rescues, confined space emergencies, building collapse, elevator emergencies, and others. The base service is comprised of two specially equipped rescue trucks, each staffed by two paramedics, operating 24 hours a day. All Pittsburgh Paramedics are trained and certified for vehicle and basic rescue practices. Those paramedics assigned to the Rescue Division receive additional rescue training and certifications. The Bureau of EMS is also an integral part of three joint public safety teams: River Rescue, SWAT, and the Hazardous Materials (Hazmat) Team. For each team, EMS provides an administrative and leadership role as well as a cadre of highly qualified personnel and instructors. For River Rescue, EMS provides two Paramedic Public Safety SCUBA divers to staff the units. The Bureau of Police assigns an officer/helmsman who provides a law enforcement component to the units. This unit conducts port security and safety patrols on a routine basis. For the SWAT Team, EMS provides trained Tactical EMS (TEMS) personnel who have undergone all of the required SWAT training in addition to specialized treatment under fire training. They respond as an integral element of the SWAT Team to multiple incidents such as barricaded persons, high risk warrants, and dignitary protection. For the Hazmat Team, EMS participates with the Bureaus of Fire and Police, providing personnel trained and certified to the Technician level for entry, evaluation, mitigation, and decontamination. EMS also provides the required medical monitoring for pre-entry and post-entry for an incident.
The Bureau of Emergency Medical Services also provides the following services to the community:
- Special Event coverage (Heinz Field, PNC Park, PPG Paints Arena, etc.) averages 90 events per month using ambulances, EMS motorcycles, bicycles, boats, and medical carts
- First aid and CPR/AED training
- Child car seat inspection and education program
- Opioid harm reduction programs including Narcan leave behind and referral to treatment services
- Envelope of Life (EOL) program
- Stroke awareness
- Community and senior center visits for vital sign and glucose evaluations
- High school career days
- Middle school mentoring program
- Pittsburgh Public Schools Emergency Response Technology Education
- Diversity recruitment campaign
- Vaccination clinics (PODS) for influenza and pneumonia
- Clinical field education to paramedic students in the University of Pittsburgh Emergency Medicine Program
- Clinical field education to emergency medicine physician residents in the University of Pittsburgh Emergency Medicine Residency program 2025 Accomplishments
- Financial Accomplishments:
- Income from transports is showing an increase over last year of four million dollars
- Personnel Accomplishments:
- The Freedom House EMT Academy Class, which began in May 2024, has had a 100% successful completion rate of all students
- The first Advanced EMT Academy Class also had a 100% successful completion rate
- The Bureau had a record number of employees hired for the second year in a row, including for the newly created (20) part-time special event positions
- Pittsburgh EMS received the 2025 American Heart Association Mission: Lifeline® Silver EMS Recognition for STEMI (ST Elevation Myocardial Infarction) for Heart Attack Care for having two quarters in which >75% of our patients had their occluded Coronary Artery opened in <90 minutes from EMS contact in 2024
- Pittsburgh EMS continues to be a regional and national leader in Ischemic Stroke management, with 67.6% of Ischemic Stroke patients receiving a reperfusion intervention to remove the blood clot to the brain causing the stoke in the first half of 2025, well above the national intervention rates of 7-24%
- Pittsburgh was one of the first EMS ground agencies to deploy blood in the field in Pennsylvania and has administered blood to 11 patients so far in 2025
Position Summary
Lists authorized positions with FTE counts and pay grades.
| Title | 2025 FTE | Rate/ Grade | Hours/ Month s | 2025 Budget | 2026 FTE | Rate/ Grade | Hours/ Month s | 2026 Budget |
|---|---|---|---|---|---|---|---|---|
| EMS Chief | 1 | 154,502 | 12 | 154,502 | 1 | 159,141 | 12 | 159,141 |
| Deputy Chief | 1 | 135,470 | 12 | 135,470 | 1 | 139,526 | 12 | 139,526 |
| Assistant Chief | 1 | 127,691 | 12 | 127,691 | 2 | 131,518 | 12 | 263,036 |
| Division Chief | 3 | 117,707 | 12 | 353,122 | 2 | 121,243 | 12 | 242,486 |
| Operations Safety Chief | 1 | 50.84 | 12 | 105,747 | 1 | 52.37 | 12 | 108,930 |
| District Chief | 10 | 50.84 | 2,184 | 1,110,346 | 10 | 52.37 | 2,184 | 1,143,761 |
| Crew Chief | 39 | 42.31 | 2,080 | 3,432,187 | 39 | 43.57 | 2,080 | 3,535,210 |
| Paramedic | 133 | see below | 2,080 | 9,704,117 | 133 | see below | 2,080 | 10,349,466 |
| Emergency Medical Technician | 28 | see below | 2,080 | 1,406,286 | 28 | see below | 2,080 | 1,507,133 |
| Total Uniformed Employees | 217 | 16,529,468 | 217 | 17,448,689 | ||||
| Assistant I, Administrative | 2 | U02-G | 12 | 79,396 | 2 | 45,000 | 12 | 90,000 |
| Total Full-Time Permanent Positions | 219 | 16,608,864 | 219 | 17,538,689 | ||||
| Vacancy Allowance | — | (248,207) | — | (250,642) | ||||
| Total Full-Time Positions & Net Salaries | 219 | 16,360,657 | 219 | 17,288,047 |
Lists pay grades, steps, and rate schedules.
| FAPP Hourly Rates | 2025 | 2026 |
|---|---|---|
| Paramedic - 5th Year | 39.33 | 40.51 |
| Paramedic - 4th Year | 34.98 | 36.03 |
| Paramedic - 3rd Year | 30.84 | 31.76 |
| Paramedic - 2nd Year | 28.74 | 29.61 |
| Paramedic - 1st Year | 26.65 | 27.45 |
| Advanced Emergency Medical Technician - 2nd Year | 26.65 | 27.45 |
| Advanced Emergency Medical Technician - 1st Year | 25.75 | 26.52 |
| Emergency Medical Technician - 3rd Year | 25.75 | 26.52 |
| Emergency Medical Technician - 2nd Year | 24.52 | 25.25 |
| Emergency Medical Technician - 1st Year | 22.07 | 22.73 |
Subclass Detail
Compares actual, budgeted, and proposed spending across fiscal years.
| 2024 Actual | 2025 Budget | 2026 Budget | Increase/ (Decrease) | % Change | |
|---|---|---|---|---|---|
| Expenditures | |||||
| 51 - PERSONNEL-SALARIES & WAGES | 22,335,467 | 20,801,152 | 26,097,118 | 5,295,966 | 25.5% |
| 51101 - Regular | 13,965,288 | 16,360,658 | 17,171,232 | 810,574 | |
| 51111 - In Grade | 271 | — | — | — | |
| 51201 - Longevity | 546,000 | 558,000 | 478,500 | (79,500) | |
| 51203 - Allowances | 5,636 | 7,000 | 7,000 | — | |
| 51205 - Uniform | 241,200 | 184,800 | 186,000 | 1,200 | |
| 51207 - Leave Buyback | 294,163 | 100,000 | 100,000 | — | |
| 51401 - Premium Pay | 7,282,909 | 3,590,694 | 8,154,386 | 4,563,692 | |
| 52 - PERSONNEL-EMPLOYEE BENEFITS | 6,415,843 | 5,765,549 | 6,282,872 | 517,323 | 9.0% |
| 52101 - Health Insurance | 2,763,045 | 2,518,972 | 3,112,890 | 593,918 | |
| 52111 - Other Insurance/Benefits | 358,253 | 364,482 | 363,707 | (775) | |
| 52201 - Social Security | 1,695,246 | 1,510,084 | 1,739,739 | 229,655 | |
| 52301 - Medical-Workers' Compensation | 381,522 | 379,539 | 203,241 | (176,298) | |
| 52305 - Indemnity-Workers' Compensation | 928,833 | 709,723 | 571,001 | (138,722) | |
| 52315 - Workers' Compensation-Fees | 16,360 | 21,749 | 29,064 | 7,315 | |
| 52601 - Personal Leave Buyback | 218,469 | 223,000 | 225,230 | 2,230 | |
| 52602 - Tuition Reimbursement | 54,114 | 38,000 | 38,000 | — | |
| 53 - PROFESSIONAL & TECHNICAL SERVICES | 47,854 | 91,685 | 91,685 | — | —% |
| 53101 - Administrative Fees | 3,034 | 1,000 | 1,000 | — | |
| 53301 - Workforce Training | 38,457 | 5,000 | 5,000 | — | |
| 53509 - Computer Maintenance | 6,000 | 11,000 | 11,000 | — | |
| 53701 - Repairs | 363 | 74,685 | 74,685 | — | |
| 54 - PROPERTY SERVICES | 1,420 | 5,500 | 5,500 | — | —% |
| 54101 - Cleaning | 1,410 | 5,500 | 5,500 | — | |
| 54513 - Machinery & Equipment | 10 | — | — | — | |
| 55 - OTHER SERVICES | 61,972 | 73,576 | 76,595 | 3,019 | 4.1% |
| 55101 - Insurance Premiums | 57,502 | 60,376 | 63,395 | 3,019 | |
| 55201 - Telephone | — | 1,200 | 1,200 | — | |
| 55301 - Employment Related | 650 | — | — | — | |
| 55305 - Promotional | 3,820 | 12,000 | 12,000 | — | |
| 56 - SUPPLIES | 709,640 | 913,580 | 1,393,937 | 480,357 | 52.6% |
| 56101 - Office Supplies | 19,873 | 20,000 | 20,000 | — | |
| 56103 - Freight | 1,075 | — | — | — | |
| 56151 - Operational Supplies | 680,627 | 815,080 | 1,295,437 | 480,357 | |
| 56301 - Parts | 102 | 4,500 | 4,500 | — | |
| 56351 - Tools | 286 | 15,000 | 15,000 | — | |
| 56401 - Materials | 6,769 | 5,000 | 5,000 | — | |
| 56501 - Parts | 907 | 15,000 | 15,000 | — | |
| 56503 - Repairs (Vehicles) | — | 39,000 | 39,000 | — |
Subclass Detail
Compares actual, budgeted, and proposed spending across fiscal years.
| 2024 Actual | 2025 Budget | 2026 Budget | Increase/ (Decrease) | % Change | |
|---|---|---|---|---|---|
| Expenditures | |||||
| 57 - PROPERTY | 105,433 | 15,000 | 42,000 | 27,000 | 180% |
| 57501 - Machinery & Equipment | 2,511 | 14,500 | 14,500 | — | |
| 57531 - Vehicles | 55,687 | 500 | 27,500 | 27,000 | |
| 57571 - Furniture & Fixtures | 47,235 | — | — | — | |
| 58 - MISCELLANEOUS | 1,891,804 | — | 3,400,000 | 3,400,000 | n/a |
| 58101 - Grants | 1,891,804 | — | 3,400,000 | 3,400,000 | |
| Expenditures Total | 31,569,433 | 27,666,043 | 37,389,707 | 9,723,665 | 35.1% |
Five Year Forecast
BUREAU OF EMERGENCY MEDICAL SERVICES 2026 Expenditures by Subclass
58 - MISCELLANEOUS
57 - PROPERTY 56 - SUPPLIES 55 - OTHER SERVICES 53 - PROF. & TECHNICAL SERVICES 52 - PERSONNEL-EMPLOYEE BENEFITS
Projects budget figures across multiple future years.
| 2026 | 2027 | 2028 | 2029 | 2030 | |
|---|---|---|---|---|---|
| Expenditures | |||||
| 51 - PERSONNEL-SALARIES & WAGES | 26,097,118 | 27,107,497 | 27,711,637 | 28,258,622 | 28,654,784 |
| 52 - PERSONNEL-EMPLOYEE BENEFITS | 6,282,872 | 6,480,355 | 6,647,378 | 6,811,273 | 6,959,789 |
| 53 - PROF. & TECHNICAL SERVICES | 91,685 | 91,685 | 91,685 | 91,685 | 91,685 |
| 54 - PROPERTY SERVICES | 5,500 | 5,500 | 5,500 | 5,500 | 5,500 |
| 55 - OTHER SERVICES | 76,595 | 79,765 | 83,093 | 86,588 | 89,837 |
| 56 - SUPPLIES | 1,393,937 | 841,955 | 897,105 | 838,048 | 774,500 |
| 57 - PROPERTY | 42,000 | 1,500,000 | 1,500,000 | 1,500,000 | 1,500,000 |
| 58 - MISCELLANEOUS | 3,400,000 | 3,400,000 | 3,400,000 | 3,400,000 | 3,400,000 |
| Total | 37,389,707 | 38,021,756 | 38,851,397 | 39,506,716 | 39,991,094 |
| % Change from Prior Year | 35.1% | 1.7% | 2.2% | 1.7% | 1.2% |